|
新职业教育法确定类型定位,职业教育与普通教育“平起平坐”,新闻1+1丨大修后的《职业教育法》将带来哪些改变?附修改前后对照表!时间:2022-04-23
第十三届全国人民代表大会常务委员会第三十四次会议于4月20日投票通过了新修订的《职业教育法》,该法将于2022年5月1日生效。新的《职业教育法》明确了职业教育是一种与普通教育同等重要的教育类型。努力提高对职业教育的认识,深化产教融合和校企合作,将更好地促进职业教育的高质量发展。(记者徐壮)
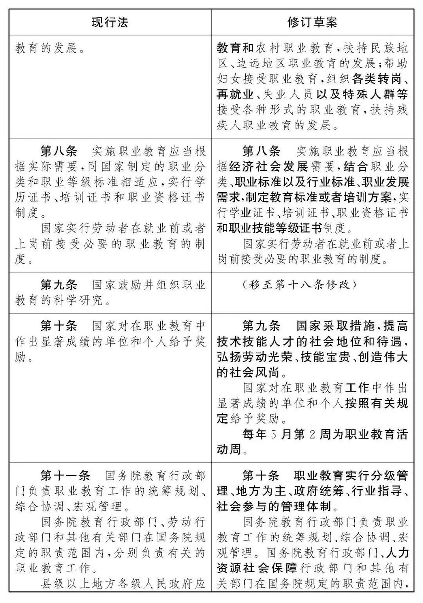
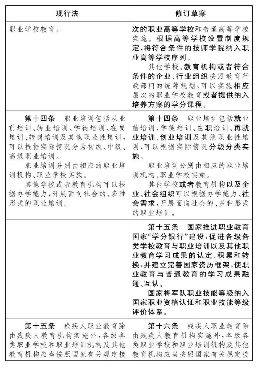
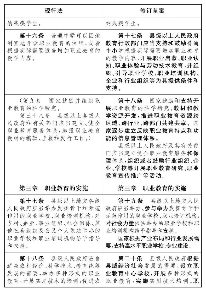
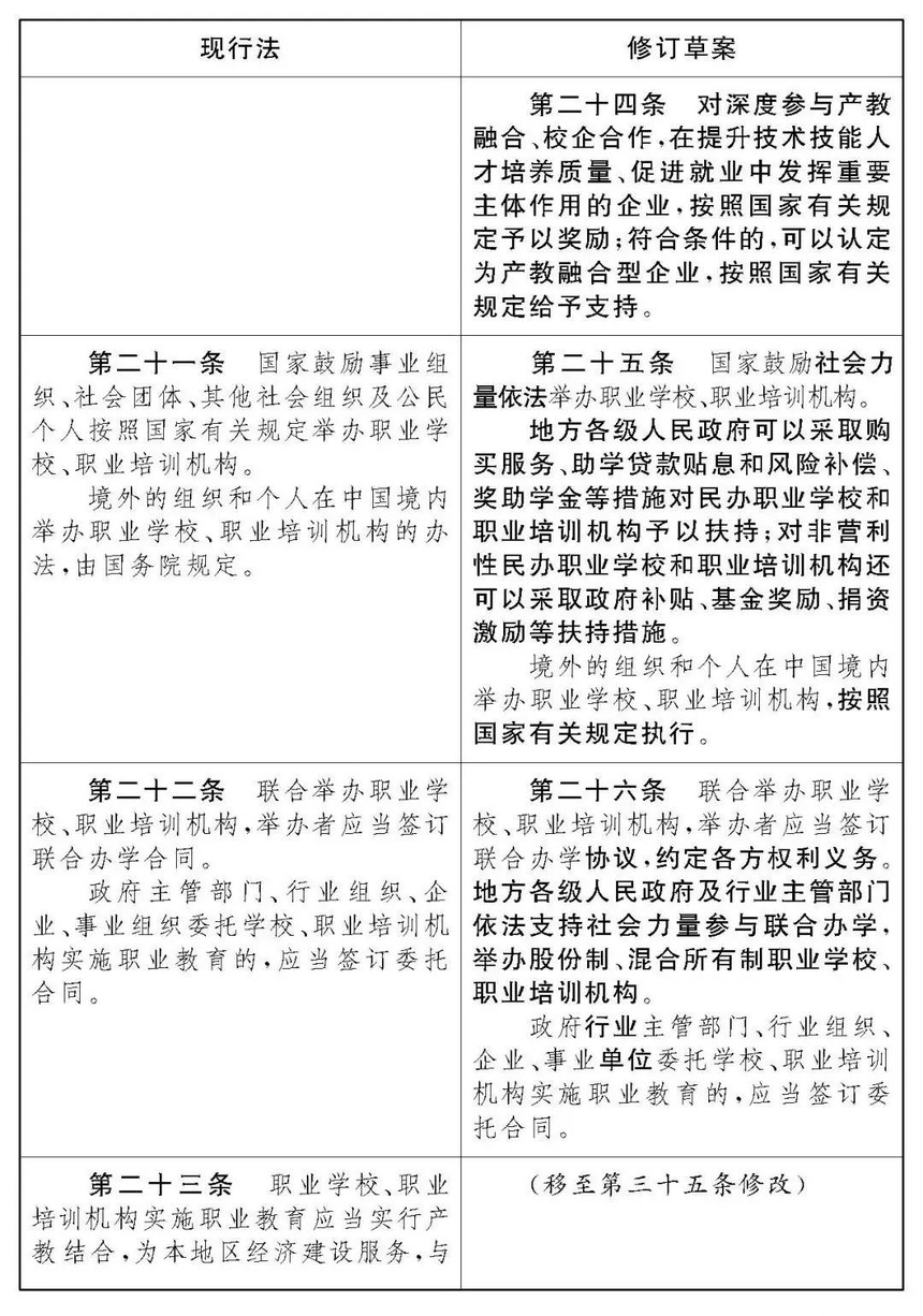
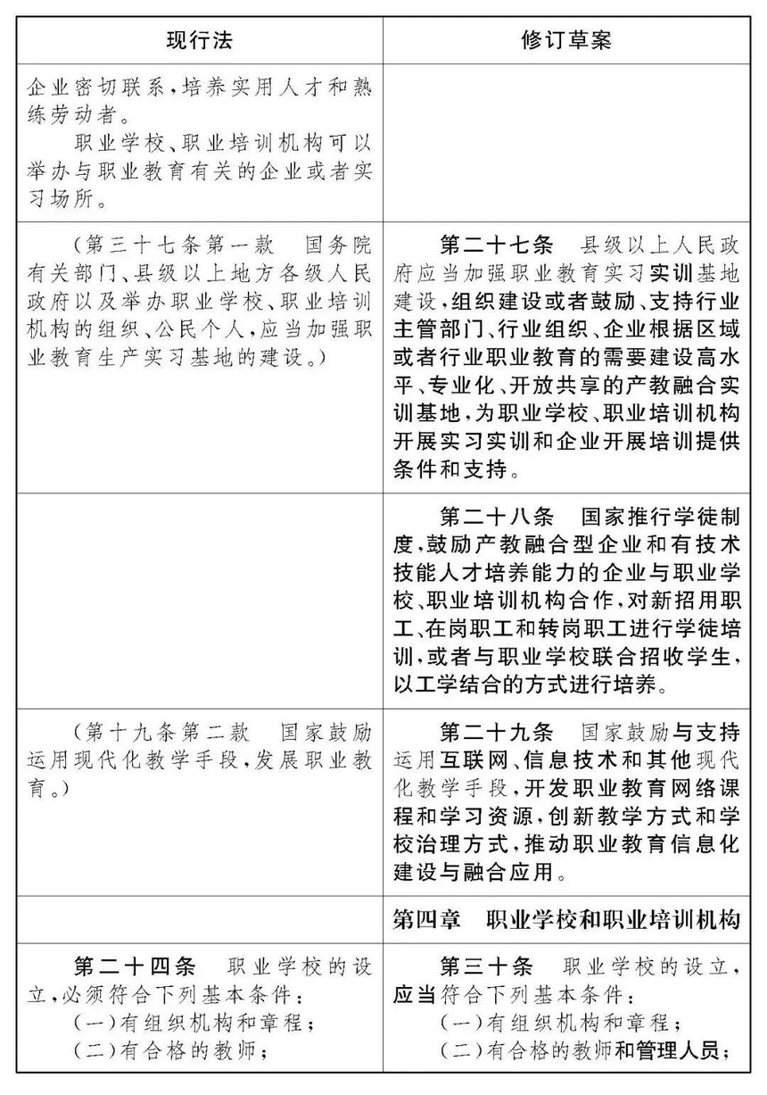
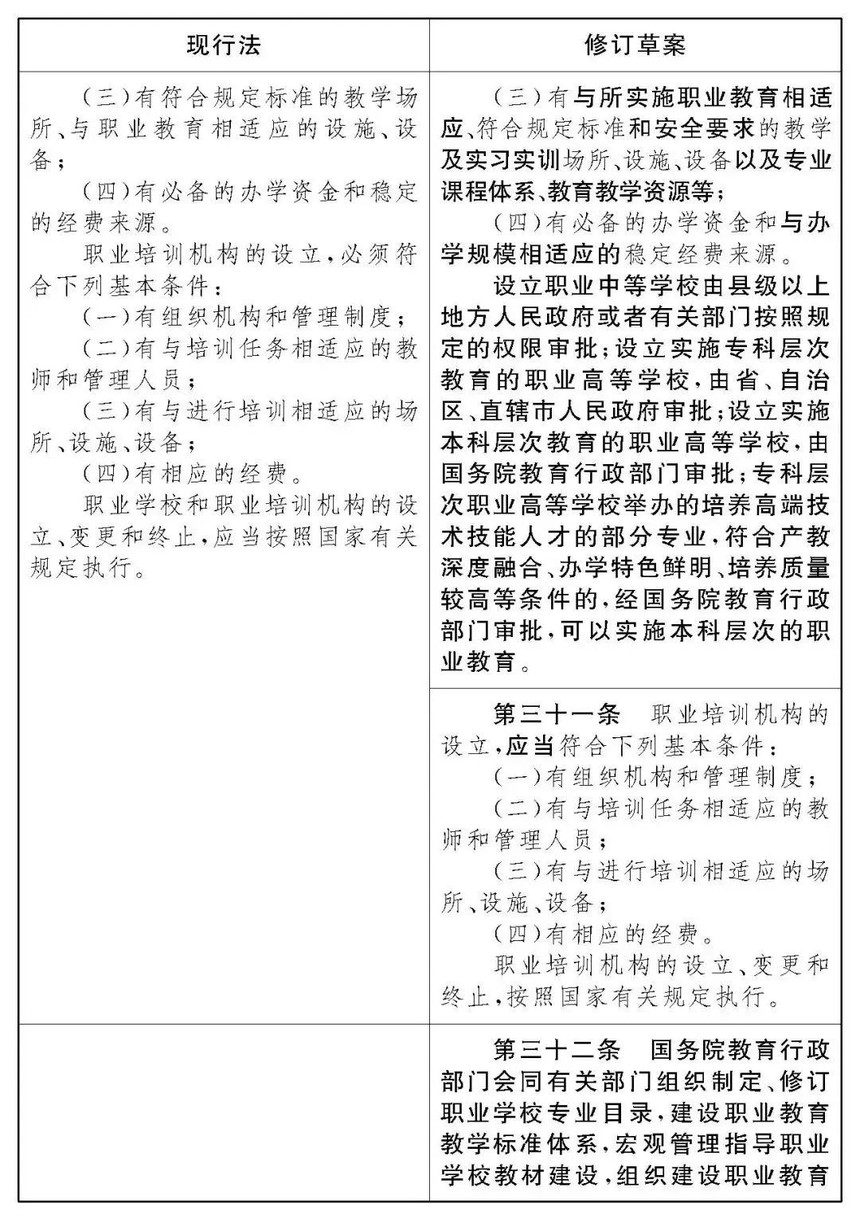
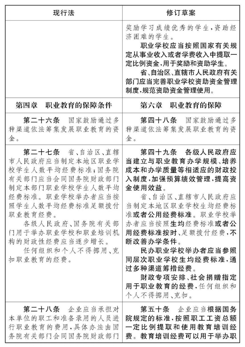
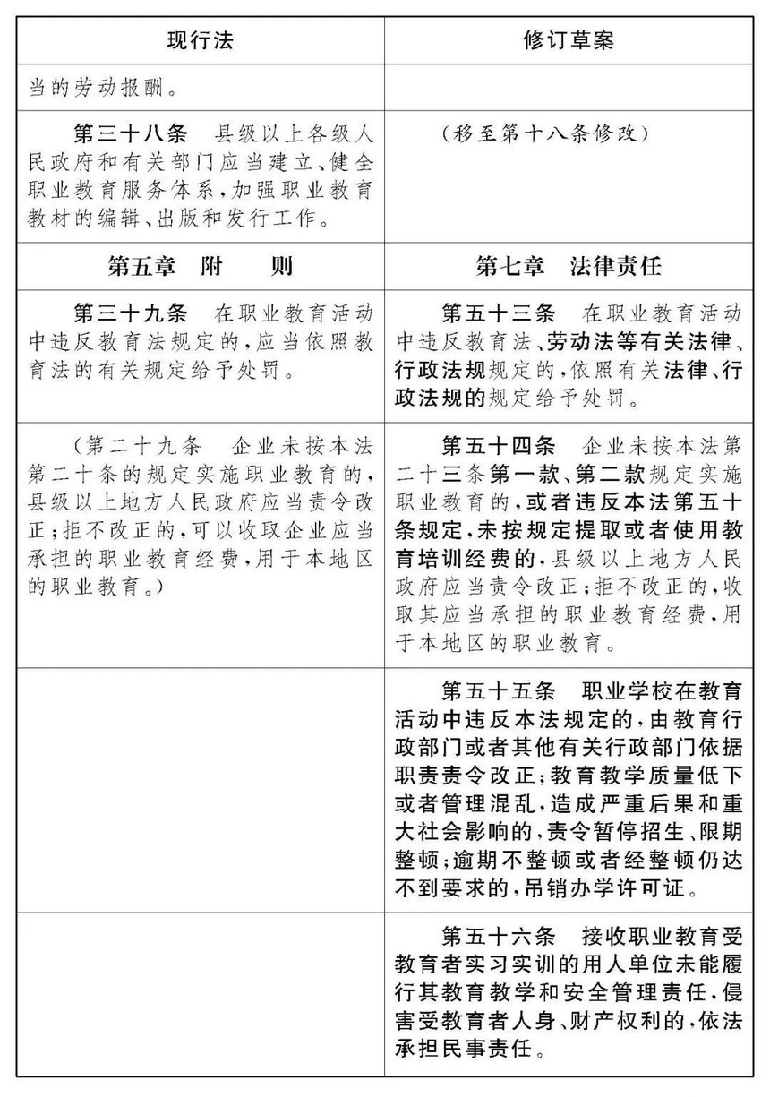
新华社北京4月20日电题:《职业教育法》的首次修订将带来哪些重要变化? 新华社《新华视点》 第十三届全国人民代表大会常务委员会第三十四次会议20日表决通过了新修订的职业教育法。这是该法自1996年颁布实施以来的首次重大修订。内容由五章四十篇提高到八章六十九篇。新的职业教育法将于2022年5月1日生效。 推进社会主义现代化建设需要高素质的劳动者和高水平的技能和技术,需要高质量的职业教育。《职业教育法》如何通过修订与时俱进?它将给教育系统带来什么变化?《新华视点》记者采访了有关专家。 首次明确职业教育与普通教育具有同等重要地位 在公众先前的认知中,职业教育的定位是模糊的。新修订的《职业教育法》首次明确了职业教育是一种与普通教育同等重要的教育类型。 北京师范大学国家职业教育学院院长何震表示,在法律层面规定职业教育与普通教育同等重要,有利于形成社会共识,促进职业教育高质量发展。 新《职业教育法》完善了职业教育的内涵:职业教育是指为培养高素质的技术技能型人才,使受教育者具备职业道德、科学文化和专业知识,从事某一职业或实现职业发展所需的技术技能和其他专业综合素质及行动能力,包括职业学校教育和职业培训。 “职业教育最重要的方向是为工业发展提供高素质的技术人才。”同济大学职业技术教育学院副教授李军认为,完善职业教育内涵,明确职业教育的类型属性,在教育教学中注重培养职业实践能力和职业素质,有利于促进职业教育的高质量发展。 着力提升职业教育认可度 “职业教育不如别人”、“职业学校不是好学校”、“职业学校学生找工作丢脸”职业教育的社会认知中经常出现偏见和噪音。 教育部职业教育发展中心副主任、研究员曾天山表示,受中国传统文化“学以致用”观念的影响,职业教育的兴起相对普通教育较晚,公众需要更新观念,破除刻板印象。 在这方面,新修订的《职业教育法》规定了许多“实际措施”,以提高对职业教育的认识。 例如,它明确规定,国家应采取措施提高技术和技能人才的社会地位和待遇,发扬光荣的工作、宝贵的技能,创造伟大的时代风尚;建议国家组织开展职业技能竞赛等活动,为技术技能型人才展示技能、交流技能提供平台,继续培养更多高素质的技术技能型人才、技能型工匠和大国工匠;建议职业学校学生在入学、就业和职业发展方面享有与普通学校学生同等的机会。 “各行各业需要的技术、技能和人才是不可替代的。职业教育社会地位的提高仍然需要社会各界的共同努力和倡议。”贺震认为,社会观念应从注重学历向注重贡献和能力转变;我们应该在各行各业建立平等的职业资格框架体系,让每个人都能在自己的职业轨道上达到相应的高水平。 深化产教融合、校企合作 “职业学校和职业培训机构应注重产教结合,在实施职业教育中实行校企合作。”其中,“工教结合”一词取代了现行法律中的“工教结合”。“改变”这个词特别有意义。 “过去,‘产教结合’相对滞后。企业的新技术、新流程、新规范往往无法及时反映在学校。企业与学校的关系类似于‘朋友帮’,非常不稳定。”曾天山说,“融合”就是要成为一体。企业与学校共同投资,共同制定人才计划,共同开展人才培养,实现共建共赢。 为了深化企业参与职业教育,充分发挥企业在校企合作中的作用,新修订的《职业教育法》进一步明确了许多措施:国家发挥企业办学的重要作用,促进企业深入参与职业教育,鼓励企业举办优质职业教育;企业可以设置职业教育专、兼职岗位;企业开展职业教育的情况应当纳入企业社会责任报告;国家鼓励行业组织和企业参与职业教育专业教材的开发。 此外,新的《职业教育法》还包括对深入参与产学研结合和校企合作的企业的激励和税收激励等激励政策。 完善职业教育保障制度和措施 根据联合国教科文组织的统计,职业教育的运行成本大约是普通教育的三倍。 在实践过程中,由于需要更多的场地、设备和耗材,举办职业教育本身就是一项高投入的事业。 教育部职业教育和成人教育司副司长林宇在2021年底披露了一组数据:目前高等职业教育招生占高等教育的55%以上,而高等职业教育获得的直接财政投资仅占整个高等教育的20%左右。 针对这种情况,新修订的《职业教育法》增加了规定:根据产业布局和产业发展需要,国家采取措施,大力发展先进制造业等产业所需的新兴专业,支持高水平职业学校和专业建设;国家优化教育经费支出结构,使职业教育经费投入适应职业教育发展需要,鼓励依法通过多种渠道筹集职业教育发展资金。 “目前,各地区职业教育的发展水平与当地经济发展水平基本呈正相关。”曾天山认为,职业教育的发展不能完全依靠政府投资。要在学校的公益逻辑和企业的市场逻辑中寻找结合机制,多渠道增加对职业教育的投入。 贺震说,国家应优先培养制造业、战略性新兴产业和国计民生重点产业的技术和技能型人才。对于其他新职业和新形式,他们可以更多地依赖市场机制。“社会越发达、越文明,职业教育的价值就越突出。归根结底,发展职业教育是为了满足人们多样化学习和进步的需要。”
|

















